
考試院院會今(15)日通過,110年公務人員特種考試司法官考試增列需用名額
15名。
考試院說明,這項考試原公告需用名額為102名。依據銓敘部再次提報缺額,增列司法院需用名額15名。
保成補習班 發表在 痞客邦 留言(0) 人氣(13)

最近因爲疫情的關係
許多考試都被延後
保成補習班 發表在 痞客邦 留言(0) 人氣(8)

再次不忘提醒
司法特考&調查局
的考試日期延後之外
保成補習班 發表在 痞客邦 留言(0) 人氣(29)
【原文轉自:考試院】 更新日期: 2021/7/8 下午 03:11:12
考試院院會7/8通過,110年公務人員特種考試司法人員、法務部調查局調查人員考試增列需用名額208名。
考試院說明,本2項考試原公告需用名額為930名(司法人員800名、調查人員130名),依據銓敘部及行政院人事行政總處再次提報缺額,增列公務人員特種考試司法人員考試需用名額198名(三等考試7名、四等考試170名、五等考試21名),連同原公告需用名額800名,合計需用名額998名(三等考試127名、四等考試694名、五等考試177名)。
公務人員特種考試法務部調查局調查人員考試增列三等考試需用名額10名,連同原公告需用名額130名,合計需用名額140名。各類科組別增列需用名額情形,將於考選部全球資訊網另行公告。
保成補習班 發表在 痞客邦 留言(0) 人氣(0)
【原文轉自:經濟部】 更新日期: 2021/4/29 下午 12:01:19
保成補習班 發表在 痞客邦 留言(0) 人氣(2)

【原文轉自:考選部】 更新日期: 2021/7/8 下午 06:00:14
保成補習班 發表在 痞客邦 留言(0) 人氣(19)
連續四年!四大國營事業年終最高可領4.4個月行政院日前已備查經濟部所提送的國營事業去年考績,中油、台電、台水及台糖均列為甲等,等於連續四年終獎金最高可達4.4個月。國營事業年終獎金主要分績效及考成,前者只要公司達成盈餘目標,基本上可以領滿2.4個月;後者屬個人考績,最高給二個月。經濟部表示,各大國營事業考成3月會將公司自評提送經濟部審查,經濟部經過第二階段審查後會在5月提送行政院備查,一般行政院會在6月中旬確認,再由部長簽核後再轉給各公司董事會決定獎金發放;績效部分則由審計部確認,一般也是6月會提送到各公司。保成補習班 發表在 痞客邦 留言(0) 人氣(4)
保成補習班 發表在 痞客邦 留言(0) 人氣(1)
110/06/08
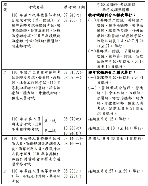
考選部因應中央流行疫情指揮中心業於昨(7)日發布疫情三級警戒持續至6月28日,原定於近期舉行之110年第二次專技人員高考醫師考試分階段考試(第二階段考試)、110年專技人員普考外語導遊人員第二試(口試)、110年公務人員高考三級暨普通考試等3項國家考試均延期舉行;另110年司法官特考及律師高考第二試,亦配合延後一週舉行,請應考人留意各該考試日期變動情形,妥適規劃個人應考行程(調整詳情請見附表及考選部全球資訊網110年度考試期日計畫表)。
考選部表示,鑑於疫情持續嚴峻,中央流行疫情指揮中心宣布除疫情三級警戒持續外,並再強化警戒標準及防疫因應事項,為兼顧應考人應試權益、應考人及試務工作人員健康安全,以及降低國家防疫負擔,經綜合考量各種因素審慎評估,基於國家考試應考人背景多元,年齡分布廣泛,部分考試應考人年齡偏高,如110年專技人員普考外語導遊人員第二試應考人年齡50歲以上者近2成,110年公務人員高考三級暨普通考試應考人年齡30歲以上者約3成5;另許多應考人需跨縣市移動應考,而設置考區之部分縣市如雙北、桃園、彰化、臺中等均為中央流行疫情指揮中心評估近期屬高風險或中高風險區域,又是多數應考人選擇的應考考區;加上多數考試考前均需入闈製作試題,以110年公務人員高考三級暨普通考試為例,需提前連續入闈16天,入闈人數超過80人;全國各級學校校園場地亦多停止外借作為考場,使得考試期間場地需求無法擴增加大座位間距,考區縣市政府協辦人力亦多反映困難;以及闈場及閱卷場所使用也因考試的密集與重疊而不敷運用,乃依據國家考試偶發事件處理辦法規定,由各該考試典試委員長會同考選部決定,調整前揭3項考試日期。此外,110年司法官特考及律師高考第二試,因受高普考考試延期影響,原定考試日期與延期之公務人員普通考試日期重疊,為避免影響重複報考該各項考試應考人權益,以及各種場地及人力調派等因素,亦配合延後一週舉行。
考選部進一步表示,受限於國家考試闈場與考場等場地量能原本就極為不足,加上因應疫情針對多項考試日期進行調整,致相關試務場地使用與洽借及人力調度益加困難,尚請應考人諒解。如因考試日期調整致無法參加考試者,可依考選部各項考試規費退費作業要點,向考選部申請退費。考選部後續將密切留意疫情發展、配合疫情指揮中心宣布之警戒標準及防疫相關因應政策情形,針對國家考試各項防疫應變措施進行滾動式檢討,並即時於考選部全球資訊網發布最新消息,請應考人做好健康管理並留意相關訊息。
附表 110年6至10月份舉行之4項國家考試日期調整一覽表保成補習班 發表在 痞客邦 留言(0) 人氣(10)
【原文轉自:考選部】 更新日期: 2021/5/27 下午 01:23:26
保成補習班 發表在 痞客邦 留言(0) 人氣(4)